服务分类
  • 项目申报
    高企认定 大数据企业申报
    高企认定 大数据企业申报
  • 知识产权
    专利申请 软著申请 商标注册
    专利申请 软著申请 商标注册
  • 认证服务
    ISO9001 14001  45001  AAA评级
    ISO9001 14001  45001  AAA评级
  • 优惠套餐
    高企打包套餐更优惠
    高企打包套餐更优惠
  • 专利购买
    专利出售 专利转让  专利购买
    专利出售 专利转让  专利购买
  • 政策资讯
    实时资讯在线了解
    实时资讯在线了解
服务热线  
18656092625
0551-62843887
专利-软著-版权-商标-高企-贯标-项目申报

三部门关于组织开展2023年度国家安全应急产业示范基地申报和评估工作的通知

发表时间:2023-08-11 17:35

各省、自治区、直辖市、新疆生产建设兵团工业和信息化主管部门、发展改革委、科技厅(委、局):


为深入贯彻落实党中央、国务院决策部署,统筹发展和安全,引导安全应急产业集聚发展,优化安全应急装备生产能力区域布局,加强对示范基地的动态管理,按照《国家安全应急产业示范基地管理办法(试行)》(工信部联安全〔2021〕48号)(以下简称《管理办法》)规定,工业和信息化部、国家发展改革委、科技部决定组织开展2023年度国家安全应急产业示范基地(含创建)申报和已批复3年以上的国家安全产业示范园区、国家应急产业示范基地评估工作。有关事项通知如下:


一、申报与评估


(一)申报


依法依规设立的各类开发区、工业园区(聚集区)以及国家规划重点布局的产业发展区域可申报国家安全应急产业示范基地创建单位。


申报单位须符合《管理办法》中规定的申报条件及其附件《国家安全应急产业示范基地评价指标体系》的指标要求。按照《安全应急产业分类指导目录(2021年版)》分类要求,申报专业类示范基地(含创建)的单位产业领域应为其中一类,申报综合类示范基地(含创建)的单位产业领域应包括两个及以上大类。


各地推荐申报,应立足本区域安全发展需求,聚焦安全应急重点行业领域,统筹产业规划布局,坚持特色鲜明、示范引领。优先推荐国家新型工业化示范基地、国家应急物资储备基地申报;产业发展方向与本省现有示范基地(含创建)同质化程度较高的单位不宜推荐;条件不成熟的不应推荐。


(二)评估


已命名的国家安全产业示范园区(含创建)、国家应急产业示范基地建设期满3年的,须申请国家安全应急产业示范基地评估(名单见附件)。按照《管理办法》规定,接受评估的园区达到示范基地评价指标体系各项要求的,命名为国家安全应急产业示范基地;未满足条件但评估认为具备创建单位条件的,命名为国家安全应急产业示范基地创建单位;未满足示范基地创建单位条件的,两年内可申请再次评估,仍未满足示范基地创建单位条件的,公告撤销国家安全产业示范园区(含创建)、国家应急产业示范基地命名。


二、申报与申请评估方式和时间


申报和申请评估单位向所在省级工业和信息化主管部门提出申请,经省级工业和信息化主管部门会同省级发展改革、科学技术主管部门审查后,联合出具审查意见,通过国家安全应急产业大数据平台(http://safetybigdata.com.cn)在线提交申报材料(模版在线下载),并将申报材料纸质版原件报送工业和信息化部(安全生产司)。线上受理时间截止到2023年9月16日24时。


2022年申请评估单位已由省级相关部门提交评估审查文件的,可不再提交审查文件,需网上补充2022年数据。


工业和信息化部、国家发展改革委、科技部按照《管理办法》规定程序与要求,组织评审及评估工作。


三、联系方式

工业和信息化部安全生产司 010-68205587

中国信息通信研究院 韩旭 王玮东 010-62303123


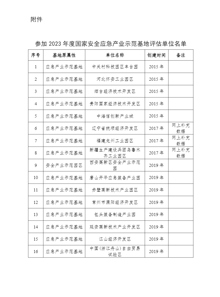
附件:参加2023年度国家安全应急产业示范基地评估单位名单.pdf


工业和信息化部办公厅

国家发展改革委办公厅

科学技术部办公厅

2023年8月1日

图片


分享到: